Accreditation Process

Accreditation Process

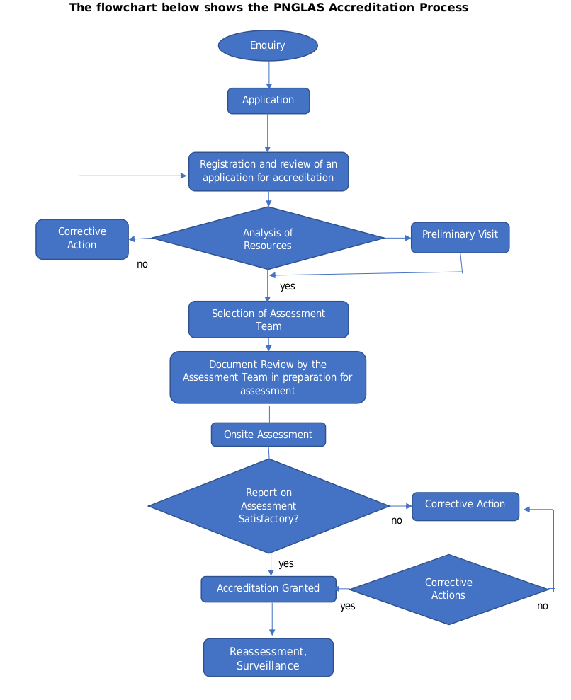
Accreditation is an ongoing process which includes:

  • application for accreditation;
  • document review;
  • on-site assessment, including witnesses of conformity assessment activities;
  • surveillance assessments;
  • reassessments

Accreditation process is described in PNGLAS General Information ID 1 “General Requirements for accreditation”. This accreditation document sets out general requirements for the assessment and accreditation of testing laboratories and is applicable in conjunction with other relevant accreditation documents, which set out specific accreditation requirements related to accreditation program in the form of PNGLAS Accreditation Requirements (PAR).

Accredited conformity assessment bodies shall comply with the requirements of the standards governing the organization of their activities, the legislation applicable to the conformity assessment bodies or their activities, and the mandatory requirements of the documents of international accreditation bodies (EA, ILAC, IAF).

Other accreditation related requirements and documents are published on this website when required.

  • Our Technical Divisions
  • Our Team
  • Media
  • About Us
  • Contact us
  • NISIT OFFICIAL WEBSITE PREVIEW

    Official Launch Date:

    14th October 2025


    If you have any feedback please use the form on About Us -> Preview Feedback Form to communicate your feedback.